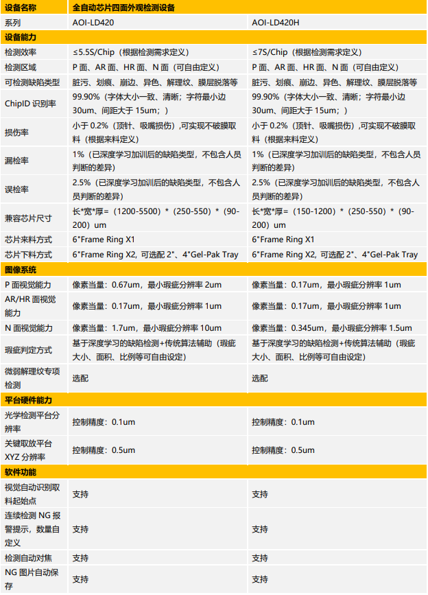
全自动芯片四面外观检测设备
主要应用于光通讯、高功率激光芯片等单芯片外观检测;检测缺陷类型:脏污、划痕、崩边、异色、解理纹、膜层脱落等;
AOI-LD420机型是针对激光芯片外观检查所开发的高精度镜检系统,应用于Chip晶粒制程中的缺陷检查,节省人力,提升制程的品质稳定性。本系统基于精密运动和减震平台,搭载纳米级光学系统,核心视觉系统采用传统算法和AI算法结合,完成芯片取放,AR面/HR面/P面/N面的检查,识别芯片编号和关联对应输出缺陷信息;
产品咨询电话:13811928592(毛总)
产品咨询邮箱:jian.mao@incubecn.com